公安工作现代化的浙江范式
来源:长安评论 编辑:王岩
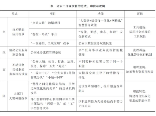
“不畏浮云遮望眼,只缘身在最高层”。若要从各地公安工作现代化改革和纷繁复杂的实践样本中发现规律,总结出可供其他省份学习借鉴、复制推广的经验范式,必须要善于运用公安工作现代化理论逻辑,提高站位,看清规律。对照浙江各地公安工作现代化的改革创新样本,运用公安工作现代化的逻辑体系,凝练出“点、线、面、体”的实践范式。范式、功能与逻辑的关系(详见下表)。

一是工具创新—“点”上破题,实现技术赋能应用场景的创新。科技进步带来的数字化、虚拟化,引发了社会形态的转变,对社会组织结构、生活方式、人际交往产生了深刻影响。这些变化继而衍生出社会风险形态、犯罪形态、社会治理方式的重大变化。面对这些风险挑战,老办法不管用,硬办法不敢用,新办法不会用。在此背景下,公安改革破题首先就是从技术赋能公安业务应用场景开始,快速地解决现实问题。近二十年来,预算资金大量投入到公安信息化建设、视频技术、公安大数据和人工智能技术的研发和应用中,证明技术赋能的重大应用价值。
2016年起,杭州公安率先从“治堵”入手,实施“交通大脑”项目,用数据连接融通城市发展的“神经”,让城市交通运行更加智能高效。2018年,杭州“城市大脑”综合版发布,标志着城市大脑从“道路治堵”向“全域治城”迭代,智慧警务杭州模式初步成型。特别是在新冠肺炎疫情防控的应用场景中,杭州公安依托“城市大脑”等大数据支撑,有力验证了“大数据+情指行一体化+网格化”智慧警务效能。在世界互联网大会等重大活动安保中,桐乡公安升级迭代“ 浙里安保‘ 智控·乌镇’平台”,不断提升安保智能化水平,实现安保场景“可看、可听、可管、可控”,探索了一套“智能、无感、动态、和谐”的安保新模式。绍兴公安开发运用智慧民意感知系统疏通民生堵点,对到公安机关办过事、报过案的群众开展实时全量访评,精准分析案事件背后的普遍性规律,提升警务与民意的匹配度。嘉兴海宁公安推出的“一窗通拍、全域应用”改革,有效破解了群众“拍照的烦恼”,探索了政务服务体系和服务能力现代化的新路径,是公安大数据服务赋能民生实事场景应用的又一个成功范例。
上述典型例子,呈现的只是浙江公安工作现代化探索中技术赋能、数据赋能业务的几个场景,类似的点上破题还有很多,其背后的共有逻辑就是技术发挥社会治理的工具属性,嵌入对应业务场景并进行应用创新的过程。
二是流程再造—“线”上梳理,解决公安业务割裂分解的老大难问题。技术赋能公安业务场景之后,带来警务效率提升,却无助于公安机关内部的工作协同。在现行公安机关体制框架下,组织体系过于强调警种部门的职责分工,导致业务流程被迫割裂与分解,在面对新型犯罪和复杂风险叠加时,体系运行的灵活性和自适应能力相对不足。另外,警种内部自循环的警务运行方式弊端相当明显,跨层级、跨区域、跨警种、跨单位的警务协同、协作相对困难和低效,无法形成统一指挥、整体联动、灵敏通畅的能力供给机制。
在浙江推行公安大脑建设的实践过程中,嘉兴公安以业务流程再造为抓手优化警务运行机制,搭建公安业务流程管理系统,实现多个任务事项业务流程智能化管理,依据业务数字化指标自动分析、归类相似或同类流程,实现对全域业务按需配置业务流程及参与部门、参与人员,实现预警数据按需流动,情指平台与警种条线闭环系统流转和模块融合,全量流程一张图、数据流动一平台、内部联动一件事,走出了一条以公安机关核心业务链条为主线,融合业务流、管理流、数据流的交互和联动,并将此流程固化为工作机制改革的新路径。
三是组织重塑—“面”上虚拟,采取“不动体制动机制”的改革方案。随着技术治理的深度推进,势必会涉及警务机制问题。普遍存在的警种部门条线多带来公安业务协同的难题日益凸显。在省域层面,浙江公安大脑的顶层设计创造性地将公安业务按照“处突、打击、治理、服务、保障”五大“跑道”统领公安机关主要职能;通过公安业务“大起底”式调研梳理全域业务,构建“大中小”跑道承载全警业务事项, 形成了标准化的公安业务“家族谱系”。浙江公安大脑建设通过在省、市、县三级公安机关设立“跑道” 虚拟架构,将不同警种相近警力置于同一个职能之下,并在“跑道”内部统筹警务资源再配置,打通业务堵点,提升协同能力,为解决公安机关“警种壁垒、条块矛盾”进行了有益尝试。
在市县域层面,采用“不动体制动机制”的虚拟机构是当前各地公安改革的普遍选项。杭州萧山公安以“一院六中心”建设为牵引,以大情报全面主导下的情指行一体化为核心驱动来构建县域现代警务机制。杭州上城公安以“公安大脑+外勤作战分队”扁平组织模式为导向,推动三级“小脑+手脚”组织模式变革,配套“情报+行动”工作机制,实现垂直趋于扁平、手脚协调一体的最佳效果,推动基层工作从被动应对向主动警务转变。绍兴越城公安探索构建符合本地实际、契合实战的现代版110警务运行机制。采取“联勤指挥、合成处置”情指行合成作战体系,实施派出所、巡特警、交警“三警”融合,组建接警、指挥、研判、支撑“最小作战单元”,研发部署配套的合成作战模型,实现警情快速高效处置。嘉兴海宁公安探索枫桥式县域现代警务机制,通过“以点带面”的思路,创新联勤警务室(站)建设,坚持民意为先、民生优先,同时坚持民力无穷,善用群众理念去解决群众问题,激发民智参与基层社会治理。
四是职能转变—“体”上突破,推动大部门大警种制改革。公安部在全面深化公安改革推进会上强调要进一步明晰职能定位,加快构建符合实战化要求的职能体系,稳妥推进市县公安机关大部门大警种制改革,这就是“体”上突破。从省域层面讲,数字化改革是浙江立足新发展阶段、贯彻新发展理念、 构建新发展格局的重大战略举措,是实现社会治理体系和治理能力现代化的重要手段,是推动警方“建设变革型组织、提升塑造变革能力”的动力源。探索实行职能有机统一的大部门警种体制,是当前公安组织体系重塑的重要方法路径。浙江公安大脑建设,以县级公安机关“系统性重塑、整体性变革”为抓手,促进公安机关“警种之间优化横向结构,层级之间优化纵向关系”,积极推进市县级公安机关大部门大警种制改革,改革方向从“合并同类项”式职权整合,向职权匹配、流程再造、数据赋能按需选择转变。
湖州长兴公安在优化组织结构上,立足两条平行结构优化,即部门警种的中心制结构和派出所内部结构,走以职能调整为先而非警力下沉为先的路径,按照“什么任务配什么人,有多少任务配多少人” 的警务资源使用方式,实践“两横一纵”的“工”字型警务改革模型。“两横”是指“大部门大警种+所队融合”的体制性重构,“一纵”是指机制性重塑。凸显“做精机关、做优警种、做强基层、做实基础” 新特色,成为浙江省县级公安机关开展大部门大警种制改革探索的又一代表。
“不动体制动机制”虚拟设置,多为县域公安机关自下而上的改革探索,但终究会遇到天花板。点、线、面上完成之后,进入改革的深水区,如数据共享、情报分享和业务融合等问题在一定程度上至今未能很好地解决。深层次的问题必然会涉及公安组织机构等体制问题。《公安机关组织管理条例》确立了我国公安机关组织管理实行条块结合的模式。但近年来,随着公安机关专业化建设的加强,警种越分越细,资源越来越向某些警种聚合。当警种部门“条”与县市域公安机关“块”发生矛盾时,警务效能就会降低,改革就会遇到瓶颈。深层次推进公安工作现代化改革,就需要在国家层面自上而下进行公安组织管理体制的顶层设计,努力实现在横向结构上理顺优化警种、部门和职责关系,在纵向关系上打破上下对齐一般粗的机构设置,在权力分配上完善警务运行机制。
以“点、线、面、体”为演进逻辑的实践范式,背后蕴含着公安工作现代化的理论逻辑。当今科技驱动的公安工作现代化进程中,往往先从“点”上破题,实现技术赋能应用场景;之后,再聚焦到“线”上梳理,实现公安业务流程再造;进而,通过“面”上虚拟,实现“不动体制动机制” 的改革;最后,倒逼“体”上的突破,推进公安机关大部门大警种制改革。演进背后的逻辑:首先是外部问题的倒逼。一方面要应对犯罪迭代和重大风险挑战,另一方面善用公安大数据赋能民生实事,通过技术赋能等工具创新来解决场景应用;其次是内部机制制约,通过机制体制变革,有效解决内部效能问题。接下来,公安工作现代化就会沿着自我调适、运作机制自馈优化、组织形式自构革新的过程不断深化,以体现数字时代政府改革与职能转型的要求。公安工作现代化逻辑和实践范式的研究, 将有助建构中国式警务现代化的话语体系, 创建有别于西方警务现代化的话语体系,诠释好公安工作现代化的实践成果,指导好公安工作现代化的未来走向,传播好公安工作现代化的成功经验, 为全球公共安全治理贡献中国力量。
(作者:浙江警察学院院长、教授,社会学博士 金诚)