速来围观!山东这些智慧治理创新样本亮相国家级展会!
来源:法治日报 编辑:张敏
一个平台,实现社区情况快速感知;智能化处理,为居民提供更安全便捷的生活环境;……“人防+技防+数防”,大数据时代,智慧治理有哪些新法妙招?
7月10日至11日,由法制日报社、北京安全防范行业协会联合主办的“2023政法智能化建设技术装备及成果展”在北京国家会议中心举行。


为深化政法智能化建设,对新的科技应用和成熟方案进行成果展示,加强“智慧治理”“智慧法院”“智慧检务”“智慧警务”“智慧司法”等信息化平台建设,深入实施大数据战略,实现科技创新成果同政法工作深度融合,奋力推进新时代新征程政法工作现代化,法制日报社举办了“2023政法智能化建设创新案例及论文征集宣传活动”。
智慧治理创新样本长啥样?
山东入选案例都有哪些?
看过来!
智慧治理创新案例入选结果(山东)
案例名称:
山东省社会治理网格化智能工作平台项目
申报单位:
中共山东省委政法委员会

案例名称:
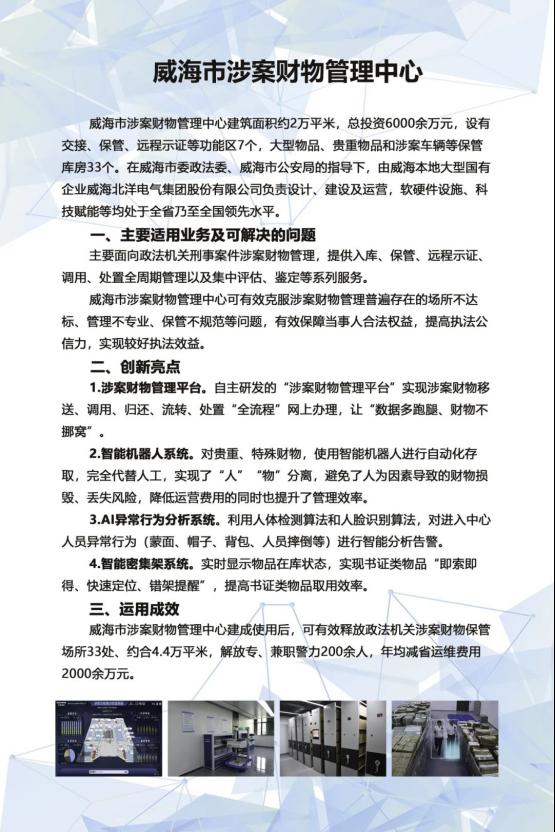
威海市涉案财物管理中心
申报单位:
中共威海市委政法委员会

案例名称:
“雪亮工程”智能应用平台
申报单位:
中共泰安市泰山区委政法委员会

案例名称:
县域治理全息智慧管理平台
申报单位:
山东省东营市利津县县域治理运行管理中心

案例名称:
“党建+网格+物业+智能”社会治理平台
申报单位:
中共济宁市兖州区委政法委员会
济宁市兖州区社会治理服务中心

案例名称:
政法融媒体平台
申报单位:
中共聊城市委政法委员会

案例名称:
法智护航中心项目
申报单位:
中共滨州市委政法委员会

案例名称:
山东省胶州市社会治理网格化智慧工作平台
申报单位:
中共胶州市委政法委员会

案例名称:
社会治理综合应用平台
申报单位:
中共邹城市委政法委员会
邹城市社会治理服务中心

案例名称:
“平域微治”社会治理大数据平台
申报单位:
中共平度市委政法委员会

案例名称:
“心海护航”社会心理服务平台
申报单位:
山东省青岛市崂山区王哥庄街道办事处

案例名称:
网格化治理智慧平台
申报单位:
济宁北湖省级旅游度假区政法委员会

案例名称:
数字社会轻应用赋能中心
申报单位:
山东省济南市章丘区社会治理综合服务中心

案例名称:
山东省执法监督管理系统
申报单位:
山东省社会治安综合治理服务中心

案例名称:
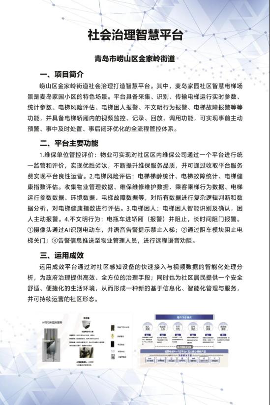
社会治理智慧平台
申报单位:
山东省青岛市崂山区人民政府金家岭街道办事处

案例名称:
“全域全科”网格化管理服务平台
申报单位:
山东省烟台市福山区全域全科网格化管理服务中心
